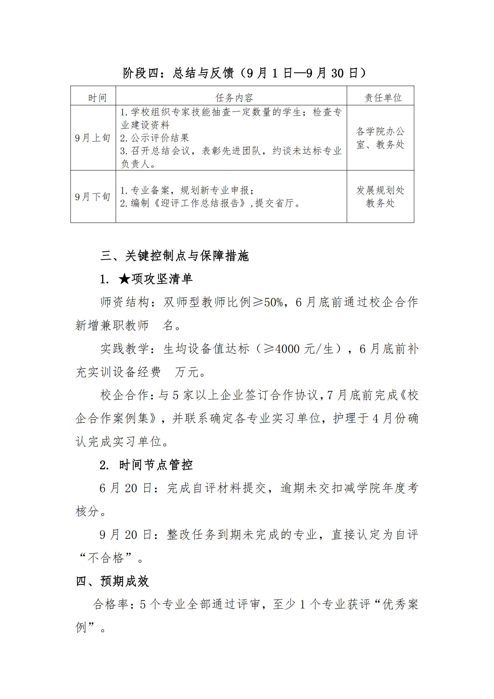
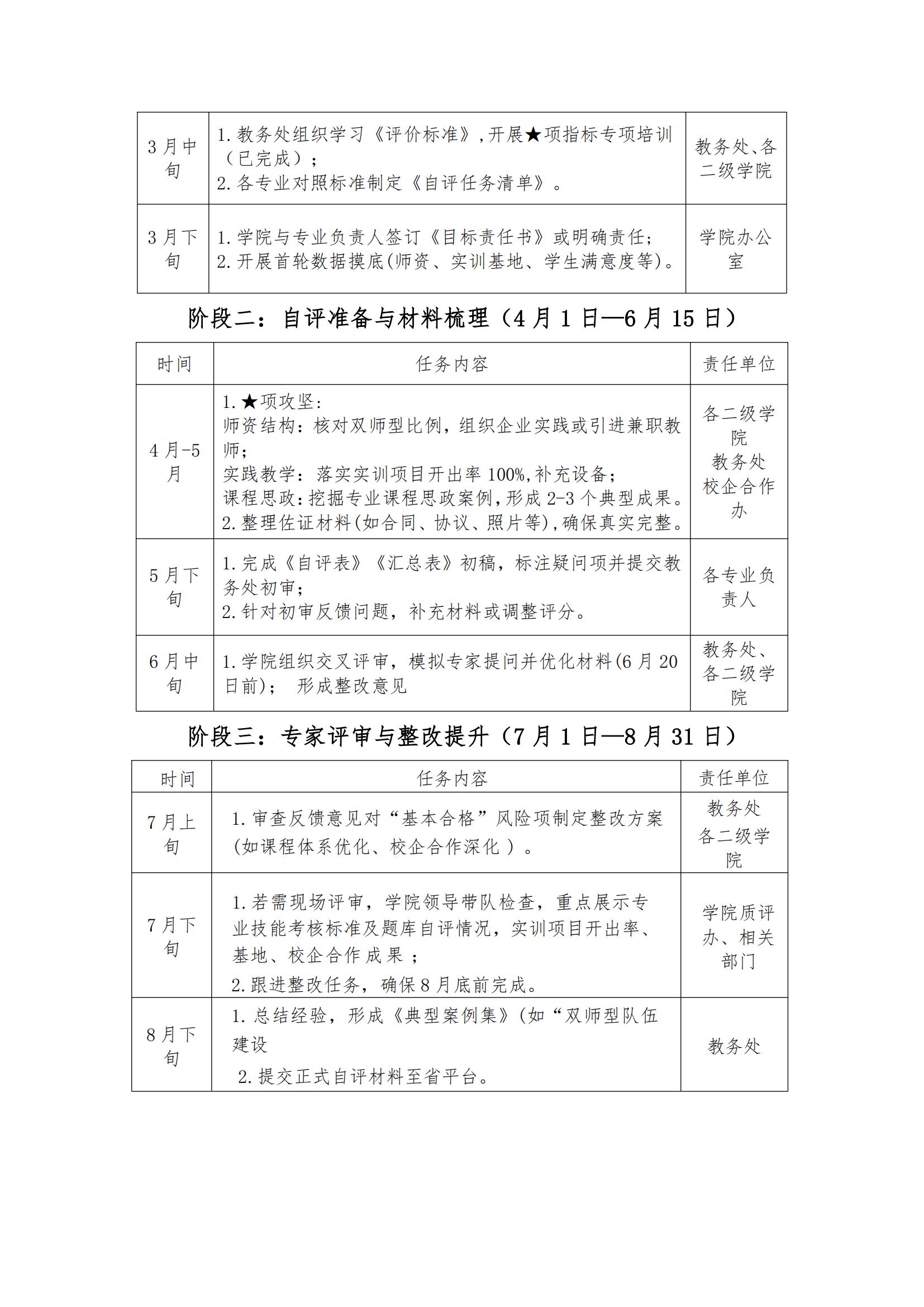
ACADEMIC AFFAIRS OFFICE
HNIT Home
Home
Institution
Party Construction
Teaching Administration
Talent training
Teaching Construction
Teaching reform
Quality Education
Download
2025年专业合格性水平评估工作推进方案.pdf