开云在线登录app入口教务处欢迎您!
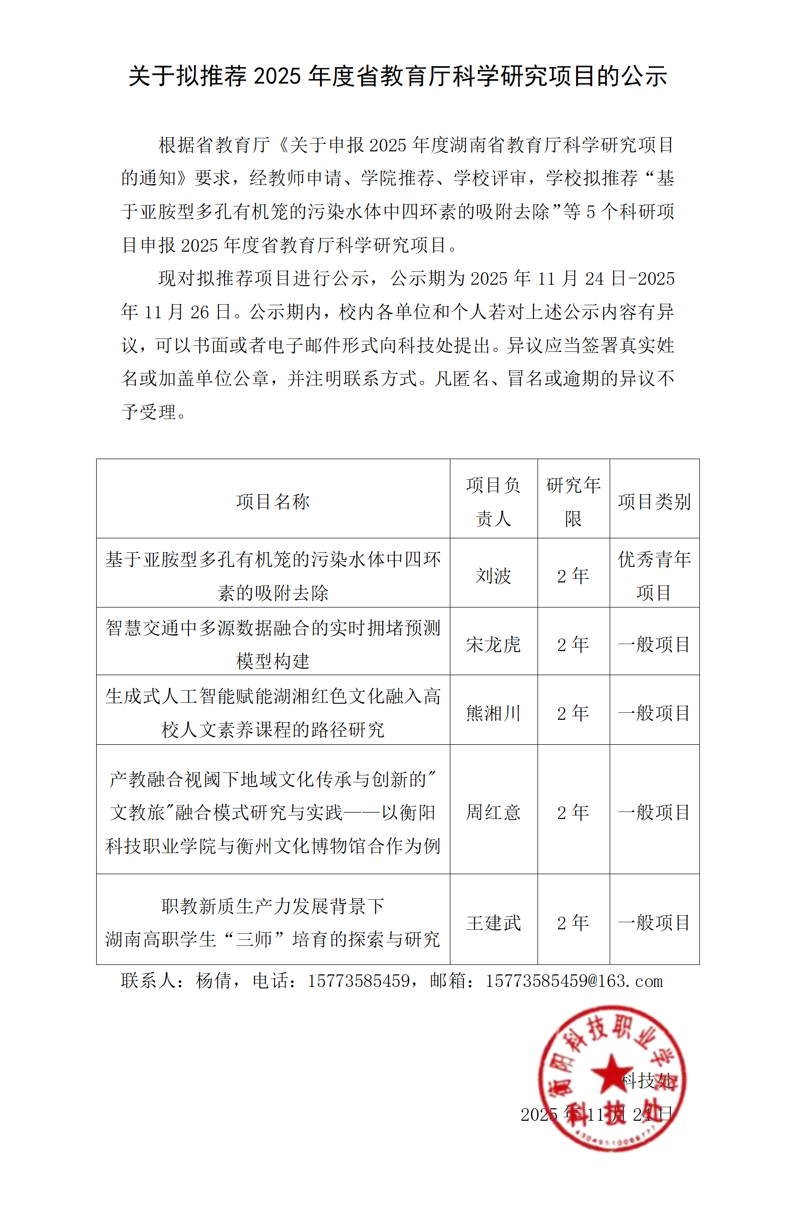
关于拟推荐2025年度省教育厅科学研究项目的公示
发布日期:2025年11月25日 点击:377次

关于拟推荐2025年度省教育厅科学研究项目的公示_01.png