网站首页
|
加入收藏
部门概括
部门简介
岗位职责
人才招聘
人才招聘公告
在线报名通道
队伍建设
师资简介
名师代表
职称评审
培训研修
服务指南
通知公告
工作动态
政策制度
下载中心
人才招聘
人才招聘公告
在线报名通道
您所在的位置:
机构导航
→
党政管理
→
教师工作部/人事处
→
通知公告
→
人才招聘公告
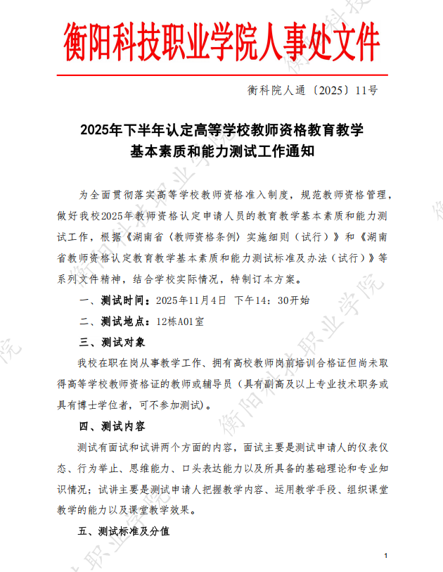
衡科人通【2025】11号 关于开展2025下半年认定高等学校教师资格教育教学基本素质和能力测试工作的通知
更新时间:2025-10-30 作者:人事处 点击:
[244]
点击查看文件:
1767171291629.pdf