信息门户
回到首页
网站首页
关于我们
学校简介
现任领导
校园风光
机构导航
党政管理
教学单位
教辅部门
教育教学
招生就业
招生信息
就业信息
继续教育招生
师资队伍
师资队伍
职称评聘
人事法规
创新创业
党建思政
宣传思想
思政教育
校园文化
校风校训
校园地图
信息门户
回到首页
网站首页
关于我们
学校简介
现任领导
校园风光
机构导航
党政管理
教学单位
教辅部门
教育教学
招生就业
招生信息
就业信息
继续教育招生
师资队伍
师资队伍
职称评聘
人事法规
创新创业
党建思政
宣传思想
思政教育
校园文化
校风校训
校园地图
信息门户
回到首页
首页
关于我们
学校简介
现任领导
校园风光
机构导航
党政管理
教学单位
教辅部门
教育教学
招生就业
招生信息
就业信息
继续教育招生
师资队伍
师资队伍
职称评聘
人事法规
创新创业
党建思政
宣传思想
思政教育
校园文化
校风校训
校园地图
首页
要闻聚焦
媒体科院
通知公告
学术动态
榜样的力量
视说科院
图说衡科
综合新闻
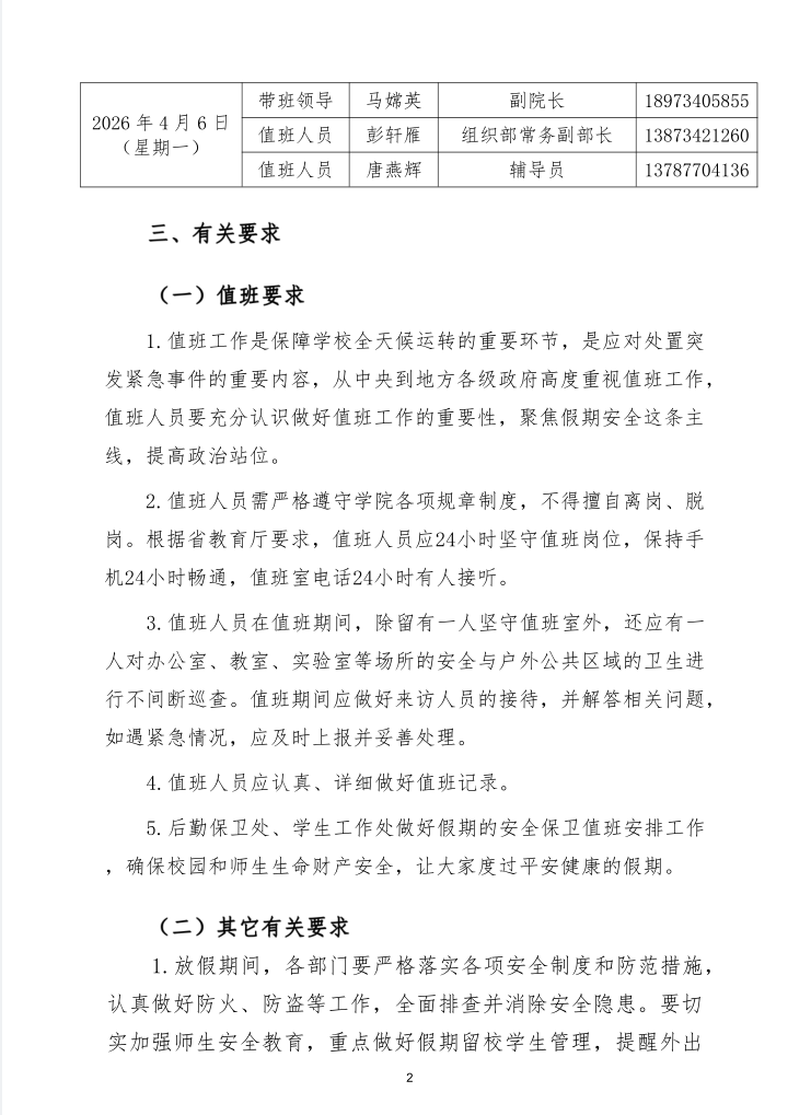
关于2026年清明节放假安排的通知
信息来源:开云在线登录app入口
发布时间:2026-04-03
浏览量:306
上一篇:
第五周工作安排
下一篇:
2026年单招第二志愿考试安排及报考费缴纳、准考证打印流程